文字
背景
行間
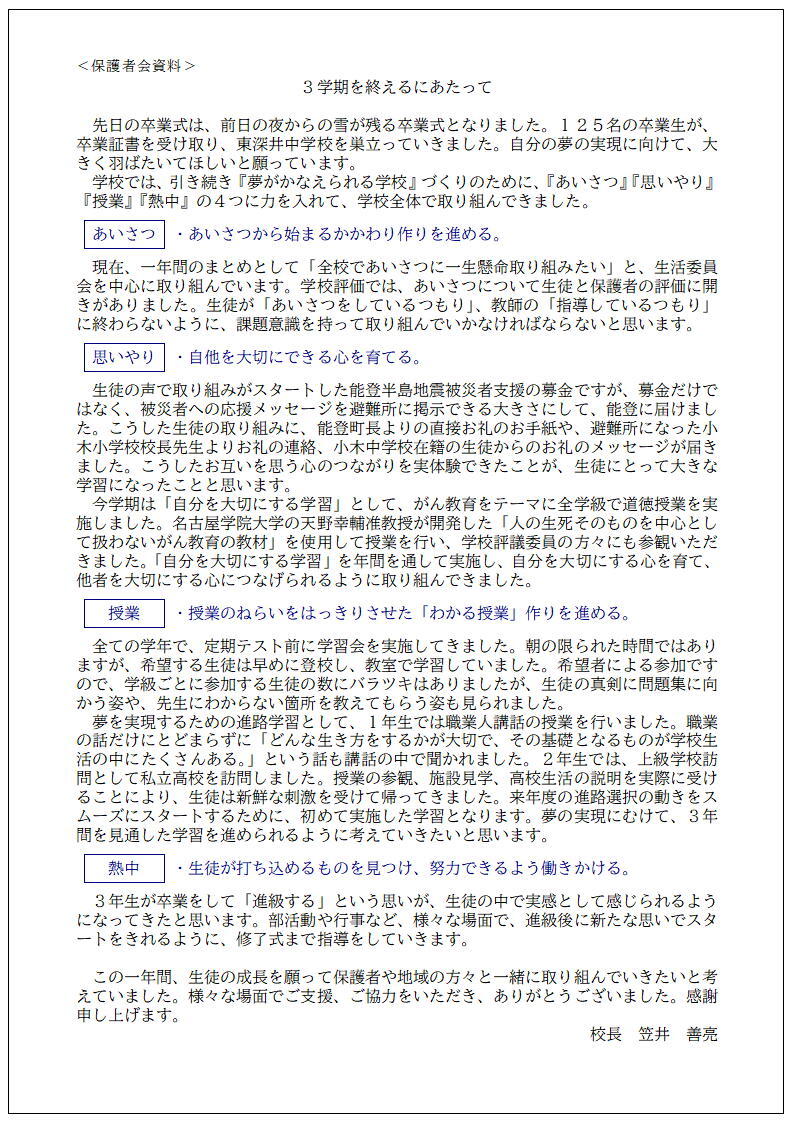
5年度 3学期を振り返って
5年度 2学期を振り返って
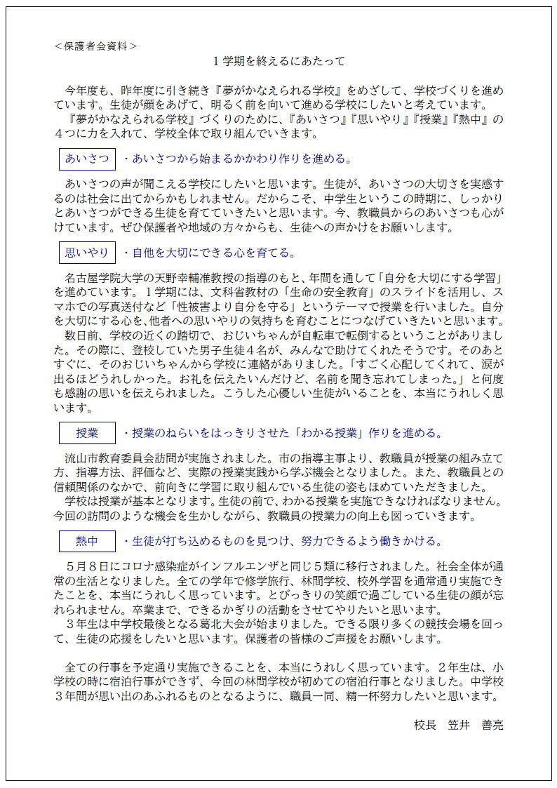
5年度 1学期を振り返って
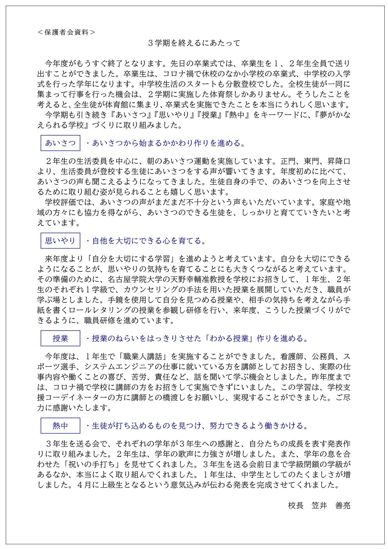
4年度 3学期を振り返って
4年度 2学期を振り返って
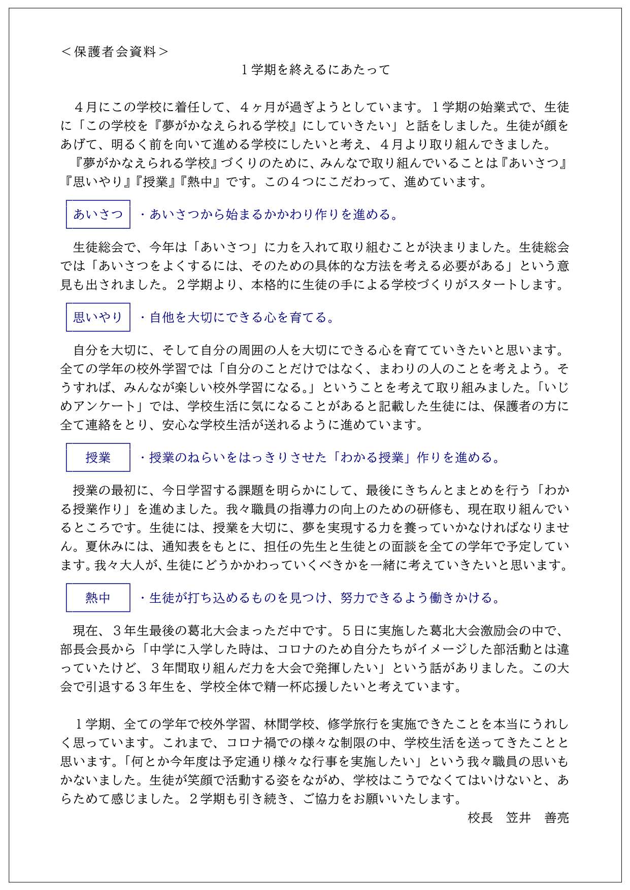
4年度 1学期を振り返って
学校紹介
東深井中学校プロモーション映像
※赤い再生ボタンを押したあと、画面右下のYoutubeロゴマークの横の枠ボタンを押すと画面を拡大できます。
プロモーション映像撮影の様子
熱中症対策
アクセスカウンター
8
7
5
2
7
8