文字
背景
行間
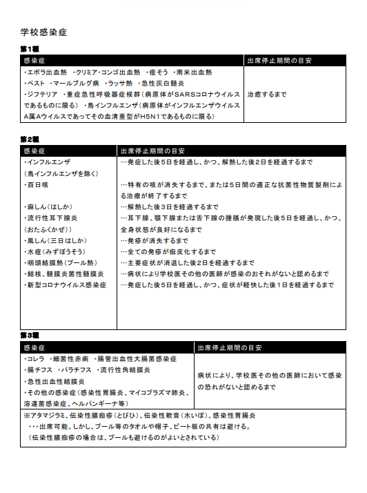
学校感染症
学校感染症による出席停止について
お子さんが下記の感染症にかかった場合は出席停止扱いとなりますので、速やかに学校に申し出てください。
出席停止期間中(下記の期間が目安になります)は、十分な休養を与えて早く病気を治すとともに、他のお子さんへの感染を防ぐために、医師の許可が出るまで療養されますようお願いします。
なお、受診医療機関に確認の上、保護者の方が別紙「学校感染症に関する出席停止解除願」に必要事項を記入して、学校に提出してください。 ※ 医師の診断書・治癒証明書は必要ありません。
地域の方々との交流
リンクリスト
リンクリスト
高根沢町立小中学校
カウンタ
1
8
1
8
1
5
2