Toggle navigation
栃木県小学校長会
ログイン
文字
背景
行間
ホーム
あいさつ
概要
概要
小学校
会則
役員一覧
活動
活動
活動目標
活動計画
活動報告
総会
研究大会
理事会・評議員会
最新ニュース
事務局から
会報
ホーム
あいさつ
概要
小学校
会則
役員一覧
活動
活動目標
活動計画
活動報告
総会
研究大会
理事会・評議員会
最新ニュース
事務局から
会報
ホーム
活動
活動計画
活動計画
一覧へ
活動計画
タイトル
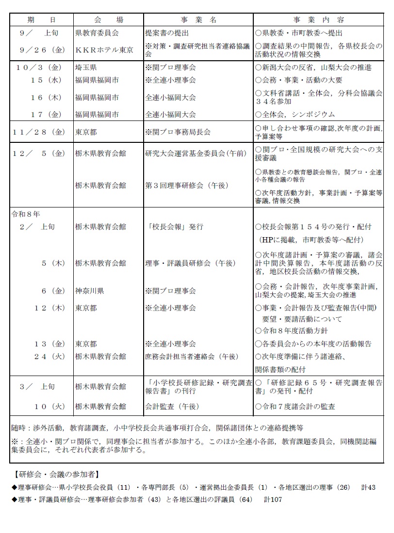
令和7年度 本会事業活動計画
事業部名
本会事業
資料
ダウンロード
メニュー
活動
活動目標
活動計画
活動報告
総会
研究大会
理事会・評議員会